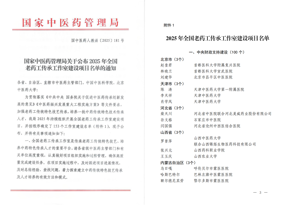
8月26日,国家中医药管理局正式发布《关于公布2025年全国老药工传承工作室建设项目名单的通知》,山西中医药大学申报的“罗晋萍全国老药工传承工作室”成功入选。该工作室由山西中医药大学牵头,联合山西锦烁生物医药科技有限公司共同建设,标志着我校在中医药传统技艺传承与高层次人才培养方面取得重大突破。


校企携手,共筑中医药传承平台
“罗晋萍全国老药工传承工作室”由山西中医药大学中药与食品工程学院牵头,联合山西锦烁生物医药科技有限公司共同建设。此次立项不仅是对罗晋萍老师数十年来在中药鉴别领域丰富经验与深厚造诣的高度肯定,也是山西中医药大学中药学学科建设迈向新高度的重要里程碑。该工作室的建设依托于山西中医药大学中药与食品工程学院雄厚的教学科研基础和山西省道地中药资源利用技术创新中心的专业平台优势,充分体现了校院协同、产学研融合的发展方向。
聚力学科建设,赋能科研创新
作为国家级重点项目,“罗晋萍全国老药工传承工作室”将系统整理和活态传承老药工的宝贵技艺,努力培养一批具备扎实理论素养和卓越实践能力的中药特色人才。该工作室的设立将极大地促进我校在中药鉴定数智化、中药材品质评价等领域的研究水平。我校将以工作室为核心枢纽,搭建起从实验室到市场的桥梁,鼓励师生走出校园、走进企业,参与实际项目运作,在实践中发现问题、解决问题,实现产教融合、科教融汇的教学目标。
重视文化传承,弘扬国粹精神
中医药学是中华民族的伟大创造,承载着丰厚的文化底蕴,工作室将承担文化传承的使命,弘扬工匠精神,传承岐黄薪火,使古老的中药技艺焕发新时代的生机与活力。通过老药工亲自指导、现场演示等方式,学生们能够在耳濡目染中感受中医药文化的独特魅力,从而增强民族自豪感与文化认同感。
展望未来,谱写发展新篇
学校将以此次立项为契机,持续深化教育教学改革,优化人才培养体系,把中医药这一宝贵财富继承好、发展好、利用好,为我国中医药事业的繁荣与发展贡献智慧与力量。